Pasif Dengeleme Yöntemi ile Güçlendirilmiş Batarya Yönetim Sistemi Tasarımı ve Uygulaması
Merhaba, ben Beyza Nur Türkoğlu. Bu yazıda, Aydın Adnan Menderes Üniversitesi Elektrik-Elektronik Mühendisliği Bölümü’nde Muhammed Arda Kaynak ile birlikte yürüttüğümüz bitirme projesini sizlerle paylaşmak istiyorum. Çalışmamızın temel amacı, özellikle elektrikli araçlar ve yenilenebilir enerji sistemleri gibi uygulamalarda yaygın olarak kullanılan batarya sistemlerinin daha güvenli, verimli ve uzun ömürlü hale getirilmesini sağlamaktır. Bu doğrultuda, hücreler arası dengesizlik problemlerine odaklanan ve bu soruna pasif dengeleme yöntemini temel alan özgün bir Batarya Yönetim Sistemi (BMS) tasarımı ve donanımsal uygulaması gerçekleştirdik.
Batarya Yönetim Sistemi (BYS) Nedir?
Batarya Yönetim Sistemi (BMS), bir batarya paketinin güvenli, verimli ve uzun ömürlü bir şekilde çalışmasını sağlamak amacıyla tasarlanmış elektronik sistemler bütünüdür. BMS, hücre voltajlarını ve sıcaklıklarını izlemek, şarj-deşarj işlemlerini kontrol etmek, olası arızalara karşı koruma sağlamak ve dengeleme işlemlerini yürütmek gibi temel işlevlere sahiptir. Dengeleme işlemi, batarya hücreleri arasındaki voltaj farklarını azaltarak tüm hücrelerin eşit seviyede şarj olmasını sağlamayı amaçlar. Bu işlem, pasif veya aktif dengeleme yöntemleri ile gerçekleştirilebilir. Pasif dengeleme yönteminde fazla enerji, dirençler üzerinden ısıya dönüştürülerek sistem dışına atılır. Bu yöntem basit ve düşük maliyetlidir ancak enerji verimliliği düşüktür. Aktif dengeleme ise fazla enerjinin diğer hücrelere aktarılmasını sağlar; böylece enerji kaybı minimize edilir ancak sistem daha karmaşık ve maliyetlidir. Geliştirdiğimiz projede, uygulanabilirliği yüksek ve maliyet açısından avantajlı olması nedeniyle pasif dengeleme yöntemini tercih ettik. Bu sayede, hem sistemin işlevselliğini artırmayı hem de gerçek dünya koşullarında kolaylıkla kullanılabilecek pratik bir çözüm sunmayı hedefledik.
Proje Özeti
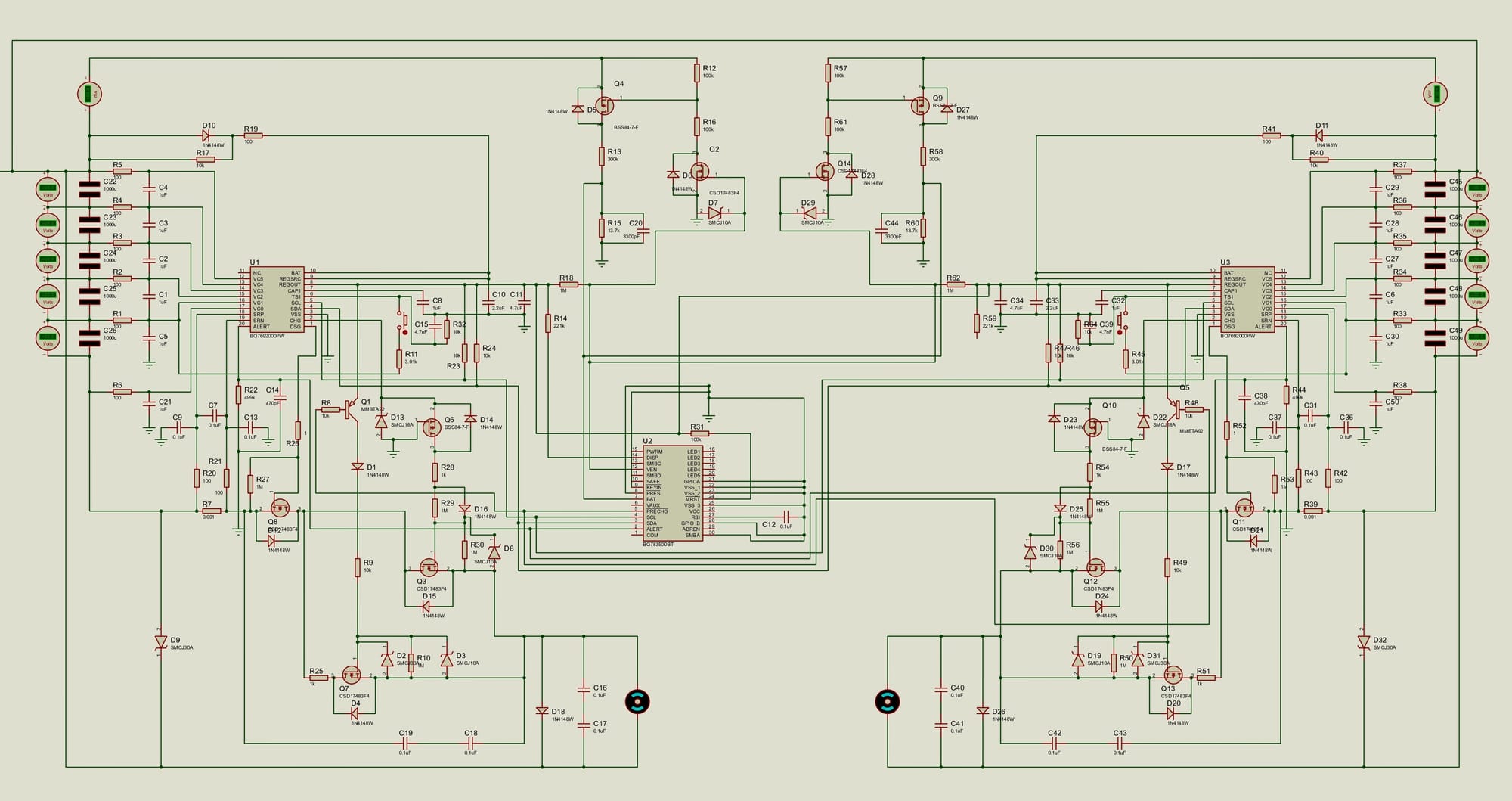
Elektrikli araçlar ve yenilenebilir enerji sistemlerinde kullanılan batarya paketleri, hücreler arasındaki şarj-deşarj dengesizlikleri nedeniyle zamanla verimlilik kaybı ve güvenlik riskleriyle karşı karşıya kalmaktadır. Bu sorunlara çözüm olarak, projemizde pasif dengeleme yöntemini temel alan özgün bir Batarya Yönetim Sistemi (BYS) geliştirilmiştir. Sistem tasarımında Texas Instruments tarafından geliştirilen BQ76920 hücre izleme entegresi ve BQ78350 kontrol entegresi kullanılmıştır. Bu entegreler aracılığıyla her bir hücrenin gerilimi ve sıcaklığı sürekli olarak izlenmiş, elde edilen veriler mikrodenetleyici (ESP32) yardımıyla analiz edilmiştir. Dengeleme işlemi, fazla yüke sahip hücrelerdeki enerjinin dirençler aracılığıyla ısıya dönüştürülmesiyle gerçekleştirilmiş; bu sayede sistem, düşük maliyetli ve enerji verimliliği yüksek bir çözüm sunmuştur. Tasarlanan prototip hem simülasyon ortamında hem de gerçek donanım üzerinde test edilmiştir. Elde edilen sonuçlar, pasif dengeleme yönteminin düşük maliyetli ve uygulanabilir bir çözüm sunduğunu göstermektedir. Bu çalışma, enerji verimliliği ve batarya güvenliği açısından önemli katkılar sunmakta olup elektrikli araçlar ve enerji depolama sistemleri için bilimsel ve ticari potansiyel taşımaktadır.
Anahtar Kelimeler: Batarya Yönetim Sistemi, Pasif Hücre Dengeleme, Enerji Verimliliği, Elektrikli Araçlar, Güç Kaynağı Güvenliği.


BYS DEVRE SİMÜLASYONU

BYS DEVRE KARTI
Bitirme projemizin detaylı içeriğine ulaşmak için aşağıdaki PDF dosyasını inceleyebilirsiniz.